План інтеграції (Технічна команда)
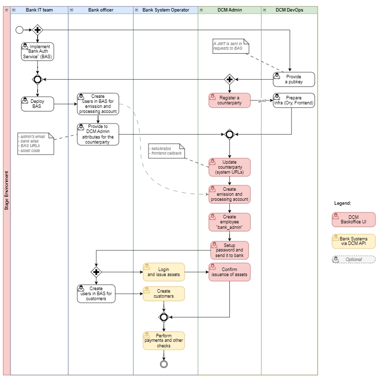
Етапи інтеграції – середовище Stage

Взаємодія між Контрагентом (Банком) та процесингом DCM вимагає впровадження певних технічних рішень:
1
ІТ-команда Банку
Впровадити Авторизаціію для автентифікації запитів із Процесингового Центру DCM. Технічні характеристики доступні тут.
Авторизація готова до розгортання
2
DCM Розробник
Надіслати відкритий ключ для перевірки підпису JWT
ІТ-команда банку має публічний ключ
3
DCM Адмін
Реєструє контрагента в Процесинговому центрі з кодом ідентифікатора asset_code = ‘UAH’
Контрагент відображається в інтерфейсі користувача
4
DCM Адмін
Запитує DCM Розробника розгорнути компоненти інфраструктури
завдання в Jira
5
DCM Розробник
Розгортає екземпляри програми Frontend і модуля автентифікації Ory. Створює окремі хости для UI (backoffice)
backoffice-{alias}-integrate
api-{alias}-integrate
хости доступні з Інтернету
6
ІТ-команда Банку
Розгортає Авторизацію з публічним ключем та надає спосіб створення секретів для співробітника Банку. Також є можливість вибрати підхід
Співробітник банку має доступ до секретів
7
Співробітник Банку
Реєструє секрети для зберігача ключів (необхідно для сутностей «Ідентифікаційний» та «Процесинговий» ідентифікатор)
GET /key повертає секрети для 2 користувачів
8
Співробітник Банку
Налаштовує дані реєстрації та надсилає їх адміністратору DCM:
URL-адреси для необхідних методів
псевдонім банку (для продуктивного середовища)
адреса електронної пошти для першого співробітника
Дані надсилаються адміністратору DCM
9
DCM Адмін
[Інтерфейс Користувача] 1. Оновлює атрибути контрагента за допомогою системи URLs
2. Створює першого співробітника для Контрагента
Працівник для Банку в Інтерфейсі DCM створений
10
DCM Адмін
Створює Ідентифікаційний та Процесинговий ідентифікатори для Банку
Сутності створені
11
Співробітник Банку
Встановлює пароль для першого співробітника.
Співробітник увійшов в інтерфейс користувача
12
Оператор банківської системи
[API] Створює запит на створення ідентифікатора
Запит надсилається до DCM
13
DCM Адмін
[API] Підтверджує сформовану суму та перераховує її на Ідентифікаційну сутність Банку
Ідентифікатори отримані
14
Співробітник Банку
Створює секрети для клієнтів
Секрети готові
16
Оператор банківської системи
[API] Здійснює трансфер та інші перевірки, щоб виконати сценарій тестування інтеграції
Перевірки пройшли
Asset_code = 'UAH'
Last updated